Using Energy-Harvesting Techniques with Ultra-Low-Power ICs to Meet the Power Demands of Wearables
Contributed By Electronic Products
2014-10-22
Wearables introduce new requirements for systems designers while sharing key requirements for low power and high functionality associated with more conventional wireless sensor nodes. By harvesting ambient energy, such as body heat and motion, engineers can create wearable systems able to operate for extended periods with little or no need to recharge internal batteries. For engineers, creating power-efficient wearable designs relies on a combination of energy-harvesting techniques and power-efficient MCUs, radios, and energy-storage devices from manufacturers including Energizer, Linear Technology, Maxim Integrated, Panasonic, Renesas, Seiko Instruments, STMicroelectronics, Taiyo Yuden, and Texas Instruments, among others.
Wearables introduce new types of challenges for the design of effective electronics systems. Users expect feature-rich wearables that seem more fashion accessory than tech gear. Consequently, where function dominated traditional designs, form and fit emerge as critical attributes for wearables. At the same time, designers must achieve a critical balance between enhanced performance and lower-power consumption as users expect optimal performance and functionality along with operation over extended periods of time without frequent removal to charge batteries.
Energy harvesting can play a pivotal role in providing sufficient power for extended operation with little or no battery replacement. In a wearable, the user’s own body heat, motion, or proximity to RF transmitters can serve as a significant energy source. Efficient energy-harvesting techniques can extract tens of microwatts from body heat, kinetic energy sources, or from nearby RF sources.
Even with a sustained trickle of energy from ambient sources, harvested energy might be insufficient to meet active power requirements. At the heart of a wearable design, a typical MCU-based wireless sensor system alternates between very-low-power sleep states and relatively high-power active states for sensor data acquisition, processing, and eventual transmission to a receiver (Figure 1).

Figure 1: Ambient sources might provide insufficient energy to meet active-power requirements in wireless-sensor designs, such as wearables, requiring use of secondary batteries or other energy-storage devices. (Courtesy of Silicon Labs)
Power-efficient MCUs
MCUs designed specifically for low-power applications consume little power in active-run modes and require only a trickle of power in sleep states. For example, ultra-low-power 16-bit MCUs, such as the Renesas RL78/G13 1.6V MCU family, consume as little as 66 μA/MHz in run mode and 0.23 μA in stop mode. For applications requiring 32-bit performance, engineers can find a broad range of ultra-low-power MCUs based on energy-optimized 32-bit cores, such as the ARM Cortex-M0+. For example, STMicroelectronics’s ARM Cortex-M0+-based STM32 L0 MCUs require only 87 μA/MHz in run mode and 250 nA in ultra-low-power mode.
In conventional wireless applications, radio transceivers can consume a disproportionately large share of a system’s power budget in exchanging long, frequent messages. In contrast, wireless-sensor applications typically generate a small amount of sensor data and do so less frequently. The combination of a shorter active state and longer sleep periods translates into relatively low overall power requirements. In power-efficient radios, such as the Texas Instruments CC2500, these types of short, infrequent communications bursts result in relatively modest current consumption (Figure 2).

Figure 2: Power requirements for wireless communications in wearables are minimized through use of short low-frequency data bursts and use of a low-power transceiver, such as the Texas Instruments CC2500. (Courtesy of Texas Instruments)
Energy storage
Even with the use of ultra-low-power MCUs and transceivers, a supplemental power source can be necessary to ensure continued operation if the ambient source weakens or is removed entirely. Here, designers can find a wide range of batteries and other energy-storage devices able to make up for intermittent shortfalls in power available from energy harvesting.
Space constraints are likely to emerge as a dominant factor in battery choice for wearable applications, driving selection toward smaller coin batteries. Small primary (non-rechargeable) coin batteries such as the Panasonic BSG CR-1025/BN or Energizer AZ10DP-8 offer relatively high capacity needed to ensure operation across operational states. This class of battery can maintain nominal voltage levels for an extended period of time at relatively high discharge rates (Figure 3). The low discharge rate and duty cycle associated with sensor applications would act to extend battery life even further.

Figure 3: For designs less sensitive to size constraints, standard primary coin-cell batteries, such as the Panasonic CR-1025/BN, offer high capacity across a wide range of discharge current rates. (Courtesy of Panasonic)
Measuring 10 mm in diameter and 2.5 mm in height, the CR-1025 is a lithium/manganese dioxide (Li/MnO2) primary battery with a capacity of about 30 mAh at 3V nominal output and 100 μA continuous standard load. Typically used in hearing aids, the AZ10DP-8 is a zinc-air (Zn/O2) primary battery that offers 91 mAh at 1.4 V in a 5.8 mm (diameter) by 3.6 mm (height) package.
Use of a secondary (rechargeable) battery in an energy-harvesting design eliminates the need for battery replacement; however, a secondary coin battery will usually offer lower capacity than a primary battery of the same approximate size. For example, the Seiko Instruments MS518SE offers 3.4 mAh and a maximum discharge current of 150 μA. Measuring 5.8 mm (diameter) by 1.8 mm (height), the MS518SE is a lithium rechargeable battery that uses a silicon-oxide anode and lithium-manganese composite-oxide cathode to offer long cycle life and stable characteristics.
Along with lithium and lithium-composite batteries, thin-film storage devices and supercapacitors offer a compact energy storage device. Among the physically smallest options, a supercapacitor such as the Taiyo Yuden PAS3225P3R3113 offers an effective solution particularly for designs that need to leverage the rapid-discharge characteristics of supercapacitors to deliver a quick burst of power. At 3.20 mm x 2.50 mm and 1.0 mm in height, the PAS3225P3R3113 0.011F supercapacitor can deliver 3.2 μAh at 3.3 V with a maximum-discharge current of 10 μA.
In using rechargeable lithium-ion batteries or supercapacitors, engineers need to protect the storage device from overcharge and overdischarge. Failure to maintain a tight window for voltage and current can reduce effective capacity or even damage the device. Although engineers can find a broad array of battery management devices, ICs created specifically for energy harvesting typically provide a more complete solution.
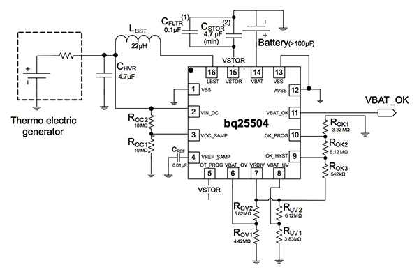
Specialized ICs such as the Linear Technology LTC3331, Maxim Integrated MAX17710GB and Texas Instruments bq25504 combine battery charge management capabilities with a complete energy-harvesting subsystem — all integrated on a single device. For example, the Texas Instruments bq25504 integrates a boost converter/charger capable of extracting energy from sources as low as 80 mV once in operation.
On-chip battery management circuitry on the bq25504 and other devices in this class allows engineers to program undervoltage and overvoltage protection levels and typically set thresholds for enabling a “power-good” output signal used to notify load circuitry that supply voltage has reached useable levels. As a result of the high level of integration offered with these devices, engineers typically need to add only a few external components to implement energy-harvesting and battery-management functionality in their designs (Figure 4).

Figure 4: Specialized devices, such as the Texas Instruments bq25504, integrate circuitry for efficient energy extraction with sophisticated battery management capabilities — requiring only a few external components to provide a complete solution for energy harvesting. (Courtesy of Texas Instruments)
Conclusions
Wearables require careful consideration of power, functionality, and size of the underlying electronics systems to meet consumer expectations in this emerging product arena. By using energy-harvesting techniques in combination with ultra-lower-power ICs, engineers can implement wearable systems electronics able to extend the life of batteries in these designs or even entirely eliminate the need for replaceable batteries.
Disclaimer: The opinions, beliefs, and viewpoints expressed by the various authors and/or forum participants on this website do not necessarily reflect the opinions, beliefs, and viewpoints of DigiKey or official policies of DigiKey.

