Maker.io main logo

Enviro and InfluxDB/Grafana

52

2022-12-01 | By Pimoroni

License: See Original Project

Courtesy of Pimoroni

Guide by Pimoroni

Enviro is a family of programmable data logging boards, powered by ‎Raspberry Pi Pico W. They're designed to be easy to use and unobtrusive to ‎have around your house, garden, or workplace. They all have a deep sleep ‎mode so that they can be run off battery for a long time without any ‎annoying wires.‎

This guide will show you how you can use an InfluxDB database hosted on a ‎Raspberry Pi to stash all the lovely data gathered from your Enviro boards. ‎We'll also show you how to use Grafana as a front end for a nice dashboard ‎with lots of awesome graphs.‎

This is an intermediate tutorial and will assume some familiarity with RP2040 ‎boards and Raspberry Pi - if you're brand new to Enviro we'd suggestion ‎having a read of our beginner Enviro tutorial first.‎

This quick guide will cover:‎

  • About InfluxDB/Grafana (and why hosting your own database is great)
  • How to install InfluxDB and Grafana on a Raspberry Pi
  • How to provision Enviro boards to post data into it
  • How to set up a Grafana dashboard

What You'll need

  • An Enviro Indoor, Weather, Grow, or Urban
  • A micro-B USB cable
  • A computer to program Enviro from
  • A Raspberry Pi, power supply and SD card (you don't need a monitor, ‎keyboard or mouse for your Pi, as we'll be connecting to it via SSH)‎

About InfluxDB

In our previous tutorial, we showed you how to post data into Adafruit IO - a ‎cloud data service. If you've tried posting frequent updates, or hooking up ‎more than one board, you might find that you run into the limits of the free ‎account fairly quickly though!‎

By DIYing your own local data storage solution, you can stash as much data ‎as you like, for as long as you like, without worrying about data rates and ‎limits - woo!‎

InfluxDB is a time series database, which means each datapoint is saved ‎with an associated timestamp. This means it works really well with Enviro's ‎method of saving up a bunch of readings and posting them all at once.‎

Grafana is a powerful web front end for building data dashboards and making ‎data pretty and accessible, with oodles of customisation options.‎

We'll be installing the self-hosted, open-source version of InfluxDB on a ‎Raspberry Pi. If you'd rather use the cloud version (which makes it easier to ‎access your data from anywhere, in exchange for some data rate/storage ‎limitations or money) you can find instructions on how to set that up at the ‎link below.‎

Installing InfluxDB and Grafana

You can install InfluxDB on a bunch of different kinds of computer but putting ‎it on a Pi means you have a nice small, low power consumption server that ‎you can put in a cupboard or on a shelf and forget about.‎

We used Sandy's excellent tutorial to learn how to install InfluxDB and ‎Grafana on a Raspberry Pi. He uses a Raspberry Pi 4, but the previous ‎generation of Raspberry Pi will also work fine if you have one spare - our ‎database is running on a Pi 3B+.‎

We flashed our SD card with the most recent version of Raspberry Pi OS Lite ‎‎(Bullseye) using Raspberry Pi Imager and followed along with the rest of the ‎instructions.‎

When we got to the last 'save and test' step, we got an error message ‎because our database didn't have any data into it. Check your details are ‎correct, and if they are, move on!‎

Provisioning Enviro boards for InfluxDB

UPDATING YOUR ENVIRO FIRMWARE

If you don't have access to the InfluxDB options when you provision Enviro, ‎you'll need to update your firmware. Note that updating will delete any files ‎on the device, so you might want to back up any important details/readings ‎first. Here's how to update it:‎

  • Download the latest Enviro .uf2 from the releases page
  • Plug Enviro into your computer
  • Hold down the BOOTSEL button on Enviro and hit RESET to put the ‎board into DFU mode
  • Copy the .uf2 file across to the new RPI-RP2 drive
  • After a few seconds, Enviro should start up in provisioning mode (with ‎the white activity LED flashing quickly)‎

PROVISIONING

Connect to Enviro's wireless portal from your phone or other wi-fi enabled ‎device. We then gave Enviro the following details:‎

  • A nickname for our device
  • Our wireless network details
  • How often to take readings, and how often to post them to your ‎database. Remember more frequent uploads means higher battery ‎usage!‎
  • You'll need to input the following details once you've selected ‎your endpoint:‎URL - this should be the IP address or hostname of your InfluxDB ‎database, followed by port 8086 (it should look something ‎like http://influxdb.local:8086 or http://192.168.0.1:8086 - note http not ‎https!) Bucket - should be the name of the database you created when ‎you installed InfluxDB - home if you were following along with Sandy's ‎instructions!

enter_1

As we're posting our data into a local InfluxDB instance, you can leave the ‎other two fields blank.‎

Once you've reached the end of the provisioning process, you'll get a 'Reset ‎the board' button. When you press that, the board will go to sleep for the ‎interval you specified above, and then wake up and take a reading. If you're ‎posting data in every few readings, you might want to press the poke button ‎a few times to make sure it connects to the Wi-Fi and posts some data.‎

Configuring Grafana

Now for the fun bit! Navigate to your Grafana front end using a web browser ‎‎(the address will look something ‎like http://influxdb.local:3000/ or http://192.168.0.1:8086.‎

SETTING UP A TEST QUERY

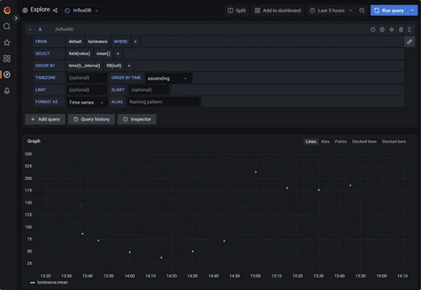
To check you have Enviro data in your database, let’s set up a quick query - ‎click on the 'explore' tab. Click on select_measurement - if everything's hooked up ‎successfully this should open up a list of parameters relating to the different ‎reading types.‎

query_2

Click on a parameter to view the associated data in your database.‎

parameter_3

If you don't see parameters or data, try going back into 'Configuration' > 'Data ‎sources' and double check the InfluxDB details are correct.‎

SETTING UP A DASHBOARD

Once you've confirmed you've got data in your database, create a new ‎dashboard by mousing over 'Dashboards' in the bar on the left and click on ‎‎'New Dashboard'.‎

To add a graph, click on 'Add a new panel'. You'll need to set up a query as ‎before, by choosing a parameter under select_measurement. If you have more ‎than one Enviro posting data into your database, you'll also want to specify ‎what device the data is coming from - you can do that by clicking on the + ‎after WHERE and selecting the appropriate device.‎

select_4

If you want to add another set of readings to the same graph, make a ‎duplicate query (there's a button to do this next in the top bar of the query) ‎and change the device details. Here we've also added an ALIAS to each ‎query, so we can tell the devices apart.‎

readings_5

There's a bunch of options in the box on the right that you can use to ‎customise your graphs. Here we've:‎

  • given the panel a title under 'Panel options' > 'Title'‎
  • Selected 'connect null values' to turn our dots into a line
  • Turned on 'Gradient mode' > 'Opacity' to make things a bit more ‎colourful
  • Labelled our axis under 'Standard Options' > 'Unit'‎

options_6

Make sure to click the save dashboard button in the top menu bar when ‎you're done!‎

APPLYING A MOVING AVERAGE

Sometimes it's useful to smooth out spiky graphs so you can filter out noise ‎and concentrate on overall data trends. You can do this easily in Grafana by ‎adding a moving average.‎

Our indoor temperature graph is showing some bumps from when Enviro ‎sends its data and gets a bit warmer:‎

graph_7

Here we've added a moving average by clicking on the + on the SELECT line of ‎the query and searching for moving_average in the box. We've changed the ‎number to 5 - this is the number of datapoints that are used to calculate the ‎average. The higher the number, the more smoothing will be applied.‎

box_8

ADDING MIN/MAX VALUES

Graphs are great, but we like seeing numeric values too. We've added the ‎minimum and maximum values to show up next to the sensor alias, as well ‎as the last value received. The options to do this are under 'Legend' in the ‎right-hand box.‎

adding_9

Looking good, data legend!‎

legend_10

If you'd like to view a couple of days of our data, check out the snapshot link ‎below.‎

Next Steps

Hopefully this guide will have helped you set up your own data vault and ‎encouraged you to start experimenting with different ways to display data.‎

Now that all your data is safely stowed in an easy to query database, there's ‎a ton of things you could do with it - build a smart home display showing the ‎results from database queries? Hook your database up to an automation ‎system like Home Assistant and get it to turn your lights on and off ‎automatically? Start getting into serious data analysis using Python or R? ‎Keep exhaustive local weather records and lobby your evil government about ‎climate change?‎

Drop us a line on Twitter or the forums and let us know what you're plotting!‎

That's all folks!‎

Mfr Part # PIM630
ENVIRO INDOOR (PICO W ABOARD)
Pimoroni Ltd
RM164.72
View More Details
Mfr Part # PIM640
ENVIRO WEATHER (PICO W ABOARD) -
Pimoroni Ltd
RM549.05
View More Details
Mfr Part # PIM627
ENVIRO GROW (PICO W ABOARD)
Pimoroni Ltd
RM178.54
View More Details
Mfr Part # PIM629
ENVIRO URBAN (PICO W ABOARD)
Pimoroni Ltd
RM267.81
View More Details
Add all DigiKey Parts to Cart
Have questions or comments? Continue the conversation on TechForum, DigiKey's online community and technical resource.