Maker.io main logo

Senior Design Part 3: Designing an SMD PCB Full of Sensors

65

2023-05-05 | By Will Siffer

License: Attribution Non-commercial

Where to even begin?

If you've been following this project, you know that last week I worked on my schematic with the intention that I would eventually make it into a board to be produced professionally. The thing is though, how are we supposed to make a good-looking board when the first time we open the file, it looks completely blank?

I had some limitations with this design since I wanted to fit all the elements within a defined area of the box we are using as an enclosure. Usually, this is done the other way around, but we already had the enclosure from another prototype and wanted to try to make it work. 

The first step that I took was to make some custom footprints for the RFID module we are using as a sensor demo for our project partner. The partner supplied these modules to us so I didn't have the luxury of choosing a well-documented part from Digi-Key, but I was able to use their conversion calculators though for the trace width calculations and resistor codes I was going to need later!

RFID chip

Here is the 3d model of our RFID reader chip. As you can see, it's pretty large, and going to cause some space problems.

Once I finished creating all the footprints for the components, it was time to finally start placing things on the PCB layout in EAGLE. 

I like to have the schematic open at the same time to see how each of the modules would incorporate into the full circuit and so that each circuit would be physically close to other components in the full circuit. As you can see below, I tried my best to keep things in the top layer to reduce complexity, but if you look closely, you can see some of the mistakes that I made.

Board with mistake

Did you see what I did wrong? This board was made pretty well so far, but I made my trace width a little too small. At about the 9 o'clock position on the board, you can see traces running between the pads on the 0805 resistors, which is against common practice. 

So, it was back to tweaking. I increased my trace width and then adjusted all the routings to go around components rather than trying to go through them. This added time, but it helped me out in the long run.

My next step was to find a place for that big RFID module, the button cell battery, and my microcontroller. These are big components, but they are crucial to the design of the board.

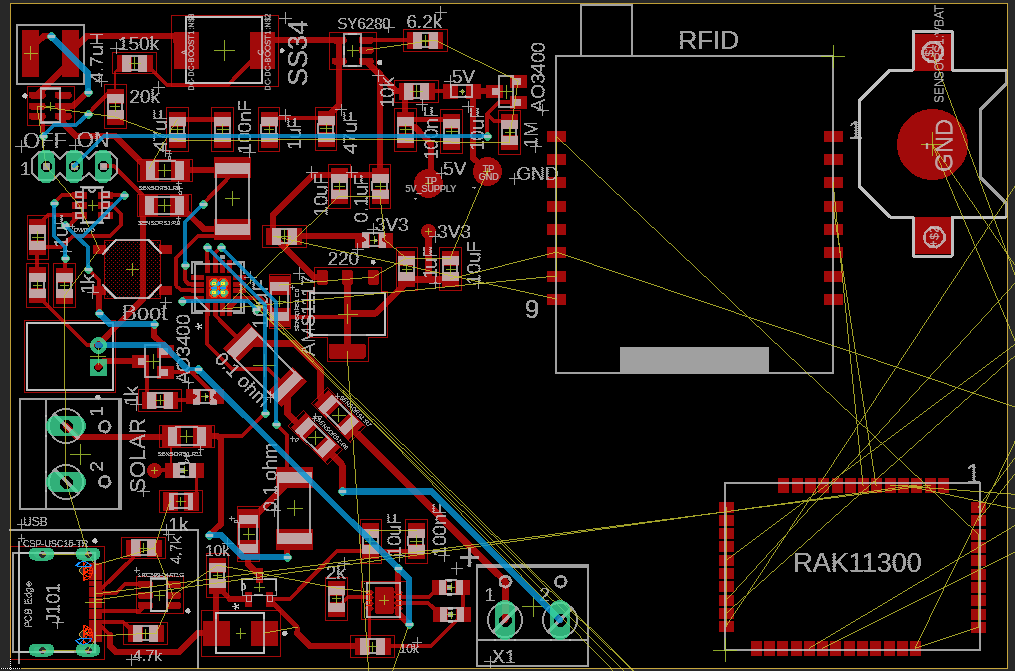
Better board

As you can see, the space is going to be pretty tight, and I am not even done placing components yet! The yellow lines are connections that still need to be made, and I still have quite a bit of them. Another thing you should notice is that I have no traces going between components, and the trace widths are all much bigger than in the last image. This is where the PCB trace width calculator was such a huge help; I was able to verify that the signals and currents were all able to make it through the entire length of the trace. 

Finally, the board was finished, and I was able to submit it to Purdue to get it manufactured. Hopefully, in the next post, I can talk about how well or not well the board works, but if everything turns out how I hope it does, it should look something like the rendering below, and frankly, I couldn't be more excited since this is by far the most complex circuit I have ever had to make a PCB for and I got to do it all through my capstone project. This truly is shaping up to be an outstanding project, and I hope you enjoy following along until the end.

Rendering

 

As I did last time, here is my weekly reflection that I wrote for EPICS. This week I decided to write a reflection about the social impacts my project has on the world around me and how much this project means to me. With that, I look forward to updating you all again soon.

Until next time, find something to make today!

"This week, I found myself reflecting more on the social aspects of the project and just what it means to be involved in a project with the potential that we have today. On Tuesday, I got an email from another team that they want to be involved with our radio service to implement a sensor. This is really cool for me since it means that my work is gaining traction, and others are starting to see the value in what I have accomplished. The work that we are doing can really affect Purdue in countless ways. For example, if the smart dumpster project uses our radio service, the trash collection people won't have to work as hard to check for remote dumpsters. This can be connected to all of the work I do outside of EPICS, and I should consider what the broader effects of my work are outside of my own scope."

 

 

Check out the next week's post: Senior Design Part 4: Assembling, Testing, and Debugging Circuit Boards!

Recommended Reading

Have questions or comments? Continue the conversation on TechForum, DigiKey's online community and technical resource.