Maker.io main logo

Warehouse monitoring system

41

2023-08-07 | By M5Stack

License: General Public License Arduino

* Thanks for the source code and project information provided by @Team Group 5: Yong Li Yan, Joy -, Shiva Dharani, ashley chan

 
 
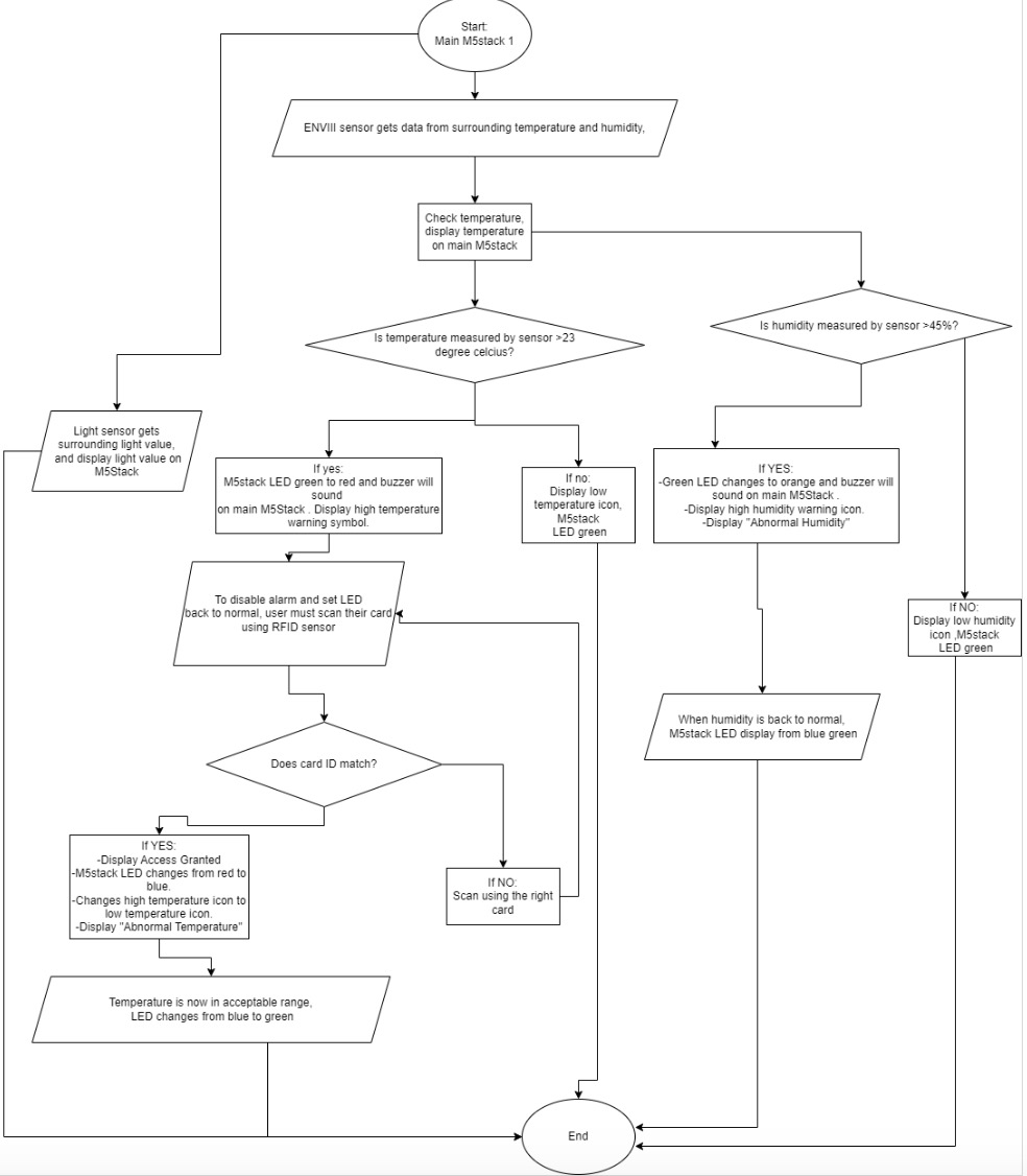
Story
Mfr Part # U031-B
MINI RFID UNIT 2 WS1850S
M5Stack Technology Co., Ltd.
RM19.55
View More Details
Mfr Part # K007-V26
DEV KIT FIRE IOT PSRAM V2.6
M5Stack Technology Co., Ltd.
RM197.11
View More Details
Mfr Part # K007-V27
M5STACK FIRE IOT DEVELOPMENT KIT
M5Stack Technology Co., Ltd.
RM197.11
View More Details
Mfr Part # U021
LIGHT UNIT WITH PHOTO-RESISTANCE
M5Stack Technology Co., Ltd.
RM13.83
View More Details
Mfr Part # U040-B
I2C HUB 1 ~ 6 EXPANSION PCA9548A
M5Stack Technology Co., Ltd.
More Info
View More Details
Mfr Part # U004
PIR MOTION SENSOR (AS312)
M5Stack Technology Co., Ltd.
RM21.73
View More Details
Mfr Part # U003
RGB LED UNIT (SK6812)
M5Stack Technology Co., Ltd.
RM15.60
View More Details
Mfr Part # U006
1 TO 3 HUB GROVE EXPANSION UNIT
M5Stack Technology Co., Ltd.
RM13.83
View More Details
Mfr Part # U001-C
ENV III UNIT WITH TEMPERATURE HU
M5Stack Technology Co., Ltd.
RM27.45
View More Details
Add all DigiKey Parts to Cart
Have questions or comments? Continue the conversation on TechForum, DigiKey's online community and technical resource.